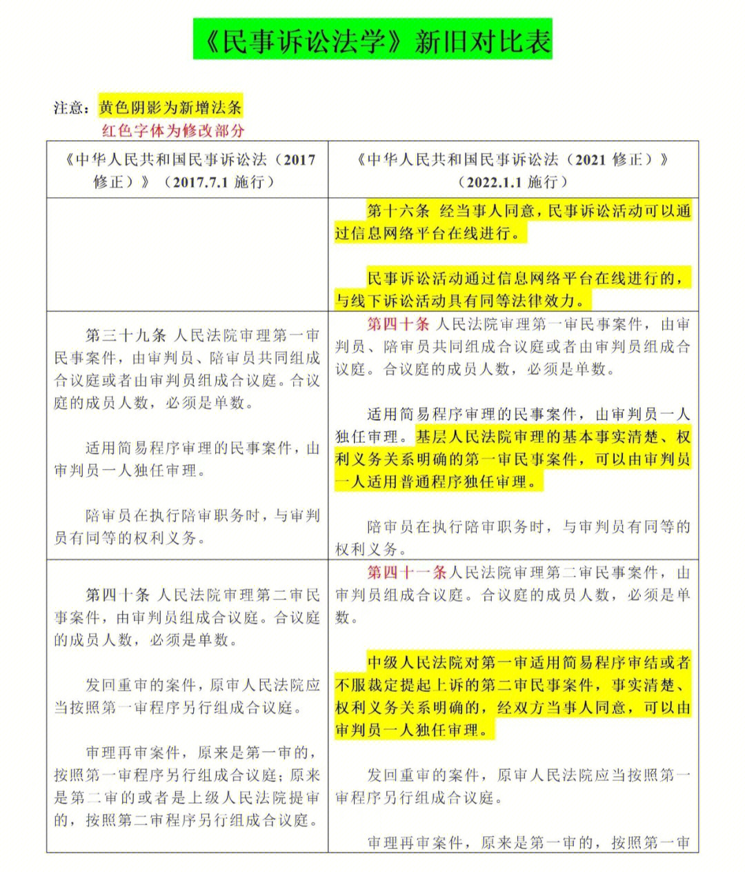
摘要:最新民诉法是一部重要的法律,它涉及到民众生活中的许多方面。其中有一个小故事,讲述了最新民诉法在实际应用中的重要作用。故事中的主人公通过运用最新民诉法,成功维护了自己的合法权益。这部法律的实施,不仅保障了人民的合法权益,也促进了社会的公正和稳定。通过这个小故事,我们可以更深入地了解最新民诉法的重要性和实际应用。
一天,刚下班的李明在家接到了好友小刚的电话,小刚是个幽默的人,一开口就调侃李明是不是又被老板压榨了,两人聊起了家常,突然,小刚提到了最新的民诉法改革,并说邻居老王因为一起纠纷要上诉了,李明一听来了兴趣,便详细询问了事情的经过。
原来,老王与邻居因为一块地界的问题产生了纠纷,这次民诉法的改革让老王看到了希望,他决定利用法律来维护自己的权益,小刚笑着说,老王这几天忙着学习新法,连他们都受益颇丰,也学到了不少法律知识,听完这些,李明想到了自己家里也有类似的纠纷——几年前,他和邻居因为一棵老树的归属问题有些不愉快,虽然事情不算大,但一直没能妥善解决,如今听了小刚的描述,他决定利用这次民诉法的改革,重新处理这个问题。
第二天,李明邀请小刚和其他朋友来家里做客,一起探讨这个问题,在朋友的建议下,他决定主动与邻居沟通,尝试和解解决问题,他们一起学习了最新的民诉法知识,并请教了懂法的朋友,在大家的共同努力下,他们找到了一个双方都能接受的解决方案。
这天晚上,李明和邻居坐下来喝茶聊天,坦诚地交流了彼此的想法和感受,在民诉法的指导下,他们的纠纷得到了圆满解决,这一刻,他们不仅感受到了法律的公正与温暖,更感受到了邻里之间的情谊,这件事很快在小城里传开了,居民们纷纷感叹法律的力量,也更加珍惜身边的友情与亲情。
李明深刻体会到,法律不仅是维护权益的工具,更是传递爱与陪伴的纽带,这次经历让李明与朋友们的关系更加紧密了,他们经常一起探讨法律问题和学习新知识,每当遇到纠纷和困难时,他们都会想起这次民诉法的经历,用法律来维护自己的权益,同时他们也明白了法律的力量以及它的重要性,生活就像一部温馨的电影充满了意想不到的插曲而这次民诉法的经历成为了李明生活中难忘的一页他明白了法律的重要性并且懂得了在生活中如何更好地运用法律维护自己的权益同时也更加珍惜身边的亲情和友情。
通过这件事李明意识到传播法律知识的重要性于是他开始积极参与各种普法活动向身边的人普及民诉法的相关知识希望更多的人能够了解法律运用法律维护自己的合法权益在法律的陪伴下更好地享受生活感受爱与温暖。



还没有评论,来说两句吧...