摘要:本文介绍了最新宿舍管理制度及其实施步骤指南。制度内容包括宿舍管理的基本原则、住宿安排、卫生保洁、安全纪律等方面,旨在为学生提供更加安全、舒适、有序的住宿环境。实施步骤指南则详细阐述了制度执行的流程,包括宣传教育、责任落实、监督检查等环节,以确保宿舍管理工作的顺利进行。
宿舍管理制度导读与操作指南
宿舍是学生学习与生活的重要场所,为了营造一个安全、舒适、和谐的宿舍环境,最新宿舍管理制度应运而生,本指南旨在帮助读者全面了解和掌握最新宿舍管理制度,确保宿舍的正常运行和居住者的权益,本指南适用于所有宿舍居住者,无论是初学者还是进阶用户。
了解宿舍管理制度
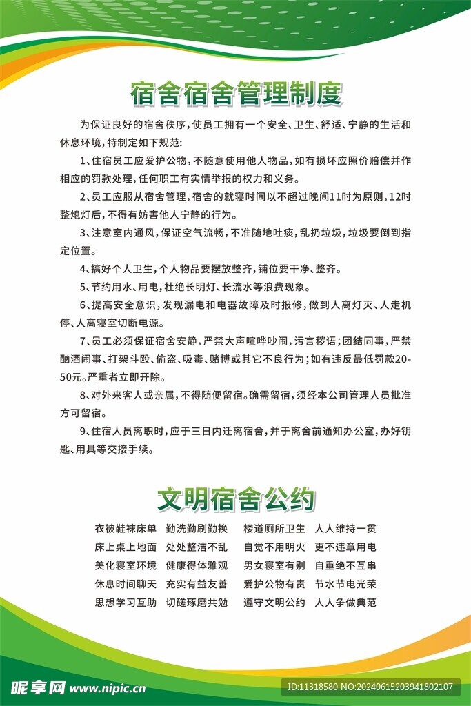
1、宿舍管理制度概述:宿舍管理制度是为了规范宿舍管理,保障学生权益而制定的一系列规章制度。
2、宿舍管理部门职责:熟悉宿舍管理部门(如宿舍管理员、后勤部门等)的职责,以便在遇到问题时能够及时寻求帮助或反馈。
3、宿舍管理规定:详细了解和熟悉宿舍的作息、卫生、安全等方面的规定,并自觉遵守。
入住准备
1、提前了解宿舍安排:在入学或入住前,详细了解宿舍的分配情况,包括房间号、床位号等,并按时办理入住手续。
2、准备物品:根据个人需求准备适当的床上用品、洗漱用品等生活用品。
3、完成入住手续:按照学校或宿舍管理部门的安排,完成入住登记手续。
日常管理规定
1、遵守作息时间:按照宿舍规定的作息时间进行作息,保持宿舍的安静,尊重他人的休息时间。
2、维护宿舍卫生:定期清理个人物品,保持宿舍整洁,共同营造舒适的居住环境。
3、节约资源:节约用水、电等资源,养成节约的好习惯。
4、禁止违规电器:禁止在宿舍使用违规电器,确保宿舍的安全。
宿舍行为规范
1、尊重他人:尊重室友的隐私和个人习惯,保持良好的人际关系,共同营造和谐的宿舍氛围。
2、禁止吸烟:在宿舍内禁止吸烟,保持空气新鲜,遵守公共卫生规定。
3、和谐共处:遵守公共秩序,理性沟通,避免引发矛盾,共同维护宿舍的和谐稳定。
4、礼貌交流:在公共区域保持声音适度,避免影响他人的学习和休息。
安全注意事项
1、防火安全:了解火灾逃生路线,定期进行消防演练,禁止在宿舍内使用明火。
2、防盗意识:保管好个人物品,及时上锁,增强防盗意识,如遇物品丢失及时报告。
3、禁止危险行为:禁止攀爬阳台、窗户等危险行为,遵守安全规定,确保自身安全。
4、紧急情况处理:遇到紧急情况,及时报告宿舍管理部门或相关部门,共同应对。
宿舍设施使用与维护
1、公共设施:了解并正确使用宿舍内的公共设施,如空调、热水器等,合理使用共享资源。
2、设施报修:如发现设施损坏,及时向宿舍管理部门报修,确保设施的正常使用。
3、自助维护:个人使用的设施,如桌椅、柜子等,需自行维护,保持完好。
4、节约资源:在设施使用过程中,注意节约水电资源,培养环保意识。
宿舍文化活动与社交礼仪
1、积极参与文化活动:鼓励参与宿舍组织的各类文化活动,增进室友间的友谊,丰富生活内容。
2、社交礼仪:在与其他室友交往过程中,遵守社交礼仪,尊重他人,建立良好的人际关系。
3、增进感情:通过共同活动、互相鼓励等方式增进室友之间的感情,营造温馨的住宿环境。
4、避免冲突:在交往过程中,理性沟通,避免引发冲突,以和为贵,共同维护宿舍的和谐氛围。
宿舍管理反馈与建议
1、反馈渠道:了解并充分利用宿舍管理反馈的渠道,如向宿舍管理员、学校相关部门反映问题,提出合理的建议和意见。
2、积极提出建议:对宿舍管理提出建设性建议,帮助改进服务质量,提升宿舍管理水平。
3、及时解决问题:关注宿舍管理部门的回应,及时解决问题,确保宿舍的正常运行和居住者的权益。
通过本指南,希望读者能够全面了解最新宿舍管理制度,并能够在日常生活中遵守规定,共同营造一个安全、舒适、和谐的宿舍环境,如遇问题,请及时与相关部门联系,共同解决,祝愿您在宿舍度过美好的时光,留下宝贵的回忆。



还没有评论,来说两句吧...